高考语文常考必会成语积累!
高考语文常考必会成语积累!
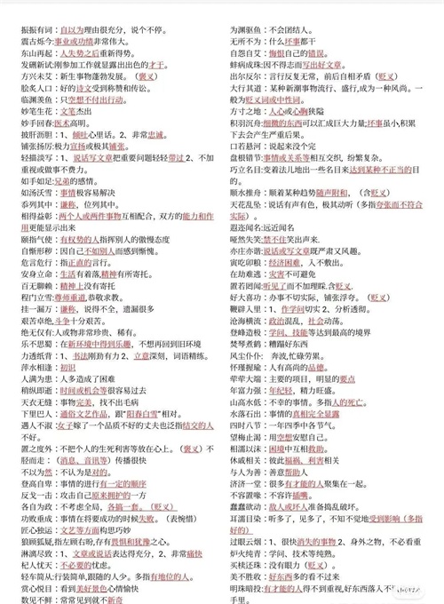
高考语文常考必会成语积累!成语作为中华文化的瑰宝,不仅在语言表达中能够增添文采,还能展现一个人的文化素养。我们在积累成语时,要注重理解其含义和用法,避免张冠李戴。例如“美轮美奂”这个成语,只能形容建筑物的高大华丽,不能用于形容其他事物。
在日常学习中,我们可以通过阅读经典文学作品、观看文化节目等方式来扩充自己的成语库。同时,也要养成随时记录和复习的好习惯,让这些成语深深地印在脑海中,在高考的考场上能够信手拈来,为我们的作文和阅读理解增色添彩。
希望同学们都能认真积累成语,为高考取得优异成绩打下坚实的基础,在未来的人生道路上,也能凭借丰富的成语储备,更好地理解和传承中华文化。
高考语文常考必会成语积累









