鑰冪爺涓婂哺鐝紵VIP淇濋殰鐝紵鈥滆仛甯堢綉鈥濆煿璁崗璁鎸囨殫钘忛湼
鑰冪爺涓婂哺鐝紵VIP淇濋殰鐝紵鈥滆仛甯堢綉鈥濆煿璁崗璁鎸囨殫钘忛湼鐜嬫潯娆?/p>

11鏈?鏃?/p>
銆婁腑鍥芥秷璐硅€呮姤銆嬫姤閬撲簡
鈥滆仛甯堢綉鈥濊€冪爺鍩硅杩濈害寮曞彂浼楀鎶曡瘔
鍦ㄦ繁鍏ヨ皟鏌ラ噰璁夸腑
璁拌€呰繕鍙戠幇
鑱氬笀缃戝拰鍏舵棗涓嬧€滅鍟﹁€冪爺鈥濈瓑骞冲彴鐨?/p>
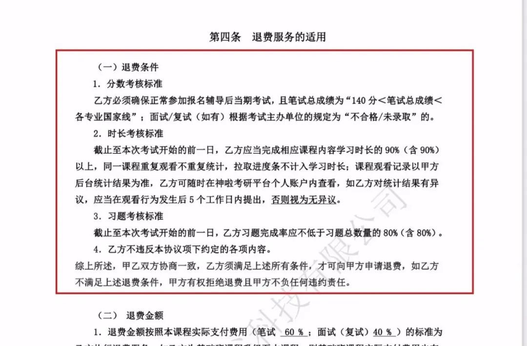
鍩硅鏈嶅姟鍗忚
瀛樺湪澶氬涓嶅叕骞虫牸寮忔潯娆?/strong>
娑堣垂鑰呬竴涓嶇暀绁炵浜嗗崗璁?/strong>
缁存潈鏃跺彲鑳介亣鍒颁笉灏戝洶闅?/strong>
鏉ョ湅璁拌€呪€滄娊涓濈牬鑼р€?/strong>
馃憞

鈻舵秷璐硅€呮姇璇?/strong> 鏈湅鍒板悎鍚屽厛浠樻 瑕佹眰閫€娆炬墠鍙戠幇涓嶅叕骞虫牸寮忔潯娆?/strong> 鈥滃鏋滃厛鐪嬪埌鍚堝悓锛屾垜鍙兘灏变笉浼氭姤鍚嶈喘涔颁粬浠殑璇剧▼浜嗐€傗€濅笂娴锋秷璐硅€呮潕灏忓鍛婅瘔銆婁腑鍥芥秷璐硅€呮姤銆嬭鑰咃紝浠婂勾3鏈堬紝濂圭湅鍒拌仛甯堢綉鐨勫箍鍛婏紝鎶ュ悕鍙傚姞浜?strong>姝︽眽姝e績璋风鎶€鏈夐檺鍏徃
涓婅鍚庯紝鏉庡皬濮愬彂鐜颁笉灏戦棶棰橈紝姝ゅ墠鈥滄嫑鐢熻€佸笀鈥濊鏈夊緢澶氱洿鎾锛岃€屽疄闄呬笂浠ュ綍鎾棰戜负涓伙紝鐢氳嚦璁茶鍐呭鍜屼笅鍙戠殑鏁欐潗涓嶄竴鑷达紝瀛樺湪閿欒锛屸€滀竴瀵逛竴鈥濈殑杈呭鑰佸笀涔熺粡甯歌仈绯讳笉涓娿€?/p>
鏉庡皬濮愬鏁欏璐ㄩ噺浜х敓鎬€鐤戯紝瑕佹眰瑙i櫎鍚堝悓骞堕€€娆鹃伃鎷掞紝杩欐椂濂逛粩缁嗘煡鐪嬪悎鍚屾墠鍙戠幇锛屽叾涓笉灏戜笉鍏钩鏍煎紡鏉℃锛岃婊¤冻閫€娆炬潯浠跺苟涓嶅鏄撱€?/p>
鏉庡皬濮愯锛氣€滃綋鏃跺拰鎴戣仈绯荤殑鎷涚敓鈥滆€佸笀鈥濆彂鏉ヤ竴涓敹娆句簩缁寸爜锛岀劧鍚庢寚瀵兼垜涓嬭浇绁炲暒鑰冪爺鐨凙PP锛屽苟鍛婅瘔鎴戝湪APP鐧诲綍鍚庡氨鑳界湅鍒拌喘涔拌绋嬬殑鍗忚銆傗€?/p>

鈻叉嫑鐢熶汉鍛樺憡璇夋潕灏忓锛孷IP璇剧▼涓虹洿鎾銆?/p>
娌冲寳鐪侀偗閮稿競鐨勬潕灏忓鍛婅瘔璁拌€咃紝濂规姤鍚嶄簡姝︽眽姝e績璋峰叕鍙哥殑鈥滅鍟﹁€冪爺鈥濆熀纭€鐝悗锛屽湪鎸囧畾鐨勨€滅彮涓讳换鈥濆娆℃帹閿€涓嬶紝鍗囩骇涓衡€滆兘鎶奸鍖呰繃鐨刅IP鐝€濓紝鍚屾牱鍙戠幇褰曟挱璇惧眳澶氾紝璁茶鍐呭鍜屼笅鍙戠殑鏁欐潗涓嶄竴鑷淬€傚ス鐢宠閫€璐癸紝鍗翠竴鐩存湭閫€銆?/p>
鏉庡皬濮愬憡璇夈€婁腑鍥芥秷璐硅€呮姤銆嬭鑰咃紝鍦ㄧ即璐瑰墠锛屸€滄嫑鐢熻€佸笀鈥濆憡璇夊ス鍚嶉绱у紶锛岃濂瑰敖蹇姤鍚嶄粯娆俱€傚ス浠樻寮€閫氫簡瀛︿範璇剧▼鍚庯紝鎵嶅湪鈥滅鍟﹁€冪爺鈥滱PP閲岀湅鍒拌喘涔拌绋嬬殑鍗忚銆?/p>

鈻插煿璁€佸笀浠嬬粛璇剧▼銆?/p>

鈻惰鑰呰皟鏌?/strong>
鈥滄嫑鐢熻€佸笀鈥濇彁渚涚殑鐝瀷浠嬬粛
鍖呮嫭鏁欏笀銆佽绋嬪唴瀹圭瓑淇℃伅
涓烘牳瀹炴秷璐硅€呯殑鎶曡瘔锛屻€婁腑鍥芥秷璐硅€呮姤銆嬭鑰呬互鍑嗗鑰冪爺鐨勫鐢熷悕涔夛紝閫氳繃鑱氬笀缃戝畼缃戠殑鍦ㄧ嚎瀹㈡湇鍜?strong>鑱氬笀缃戠煭瑙嗛骞冲彴骞垮憡涓や釜娓犻亾锛岃仈绯讳笂璐熻矗鎷涚敓鐨勨€滆€佸笀鈥濄€?/p>
涓€浣嶈嚜绉扳€滈倱鑰佸笀鈥濈殑宸ヤ綔浜哄憳鍚戣鑰呮帹鑽愪簡浠锋牸3999鍏冪殑鈥滃悕鏍$櫨澶╁啿鍒轰笂宀哥彮鈥濓紝鎹叾浠嬬粛锛岃鐝互绾夸笂鐩存挱+褰曟挱+1瀵?瑙g瓟鐨勬柟寮忓紑灞曞涔狅紝瀵逛簬璁拌€呮彁鍑鸿兘鍚﹂€€璐圭殑瑕佹眰锛屸€滈倱鑰佸笀鈥濊〃绀猴紝濡傛灉鏈€冧笂鍙互鍏嶈垂閲嶄慨锛屼絾涓嶈兘閫€璐广€?/p>

鈻叉嫑鐢熷伐浣滀汉鍛樺悜鏆楄璁拌€呬粙缁嶈绋?/p>
鈥滈倱鑰佸笀鈥濇彁渚涚殑瀛︿範APP鍚嶇О涓衡€滆偛璐㈠笀閫氣€濓紝鎹叾浠嬬粛锛岃APP鍜屸€滅鍟﹁€冪爺鈥濅竴鏍凤紝涔熸槸鍖椾含鑱氬笀缃戞暀鑲茬鎶€鏈夐檺鍏徃鏃椾笅浜у搧銆傝鑰呴€氳繃鈥滆偛璐㈠笀閫氣€濈殑瀹樼綉鏌ョ湅鍙戠幇锛岃APP鐨勫紑鍙戣€呮槸姝︽眽鑲茶储甯堥€氭暀鑲茬鎶€鏈夐檺鍏徃锛岃嚜绉版槸涓€瀹跺叏鍥芥€х殑涓撲笟浼氳鍩硅浼佷笟銆?/p>
鍙︿竴浣嶈嚜绉扳€滃皬璧电彮涓讳换鈥濈殑宸ヤ綔浜哄憳鍒欏悜璁拌€呮帹鑽愪簡鎶ヤ环17999鍏冿紝瀹為檯浠锋牸涓?999鍏冪殑鈥淰IP淇濋殰鐝€濓紝鍚屾牱浠ョ嚎涓婄洿鎾?褰曟挱+1瀵?瑙g瓟鐨勬柟寮忓紑灞曞涔狅紝宸ヤ綔浜哄憳杩樹繚璇侊紝濡傛灉鑰冭瘯娌℃湁閫氳繃锛屽彲浠ラ€€璐癸紝涔熷彲浠ュ厤璐归噸淇€備笉杩団€滃皬璧电彮涓讳换鈥濊〃绀猴紝鈥淰IP淇濋殰鐝€濊鍦ㄤ竴涓?strong>鈥滃紑瀛﹀暒鈥滱PP涓婂涔狅紝鍚屾牱鏄仛甯堢綉鎺ㄥ嚭鐨勫涔犵▼搴忋€?/p>
璁拌€呰皟鏌ュ彂鐜帮紝鈥滃紑瀛﹀暒鈥濈敱姝︽眽寮€瀛﹀暒鏁欒偛绉戞妧鏈夐檺鍏徃寮€鍙戯紝鑷О鏄竴瀹朵笓涓氱殑鎴愪汉鑱屼笟鏁欒偛鍩硅鍏徃銆?/p>

鈻叉嫑鐢熻€佸笀浠嬬粛寮€瀛﹀暒鍜岃仛甯堢綉鍏崇郴銆?/p>
銆婁腑鍥芥秷璐硅€呮姤銆嬭鑰呰皟鏌ュ彂鐜帮細
鏉庡皬濮愮瓑浜虹璁⑩€滅鍟﹁€冪爺鏈嶅姟鍗忚鈥濈殑鐢叉柟鍜岀洊绔犺惤娆鹃兘鏄?strong>姝︽眽姝e績璋风鎶€鏈夐檺鍏徃锛屽敮涓€鐨勮偂涓滄槸100%鎸佽偂鐨?strong>姝︽眽鑱氱嫯鍦ㄧ嚎鏁欒偛绉戞妧鏈夐檺鍏徃锛岃€屾姹夎仛鐙湪绾垮張鐢?strong>鍖椾含鑱氬笀缃戞暀鑲茬鎶€鏈夐檺鍏徃浣滀负鍞竴鑲′笢100%鎸佽偂銆傗€滅鍟﹁€冪爺鈥滱PP鐨勫紑鍙戣€呬篃鏄寳浜仛甯堢綉鏁欒偛绉戞妧鏈夐檺鍏徃銆?p>
鈥滀紒鏌ユ煡鈥濇煡璇俊鎭樉绀猴紝鈥滆偛璐㈠笀閫氣€滱PP鐨勫紑鍙戣€?strong>姝︽眽鑲茶储甯堥€氭暀鑲茬鎶€鏈夐檺鍏徃锛屽叾鎸佽偂姣斾緥75%鐨勫ぇ鑲′笢鏋楁稕锛屼篃鏄寳浜仛甯堢綉鐨勮偂涓溿€?/p>
姝︽眽寮€瀛﹀暒鏁欒偛绉戞妧鏈夐檺鍏徃鎸佽偂姣斾緥75%鐨勫ぇ鑲′笢鏉庣ゥ榫欙紝鏄寳浜仛甯堢綉鎸佽偂姣斾緥68%鐨勬硶瀹氫唬琛ㄤ汉銆?/p>
銆婁腑鍥芥秷璐硅€呮姤銆嬭鑰呰姹傚厛鐪嬬湅鏈嶅姟鍗忚鑼冩湰锛屼袱浣嶅伐浣滀汉鍛樺悓鎰忓苟鍒嗗埆鍙戞潵鏈嶅姟鍗忚鑼冩湰銆傚姣旀潕灏忓绛夋秷璐硅€呮彁渚涚殑鈥滅鍟﹁€冪爺鈥濇湇鍔″崗璁紝璁拌€呭彂鐜拌繖浜涘崗璁殑鏉℃鍐呭澶у悓灏忓紓銆?/p>

鈻朵笓瀹惰瘎鏋?/strong>鑰冪爺鍩硅鏈嶅姟鍗忚 娑夊珜涓嶅叕骞虫牸寮忔潯娆?/strong> 銆婁腑鍥芥秷璐硅€呮姤銆嬭鑰呬粩缁嗘煡鐪嬩簡鏉庡皬濮愮瓑娑堣垂鑰呮彁渚涚殑鈥滅鍟﹁€冪爺鈥濇湇鍔″崗璁紝鍙戠幇鍗忚涓瓨鍦ㄩ儴鍒嗕笉鍏钩鏍煎紡鏉℃銆?/p> 鉂?渚嬪锛屸€滅鍟﹁€冪爺鈥濇湇鍔″崗璁浜屾潯绗笁娆捐瀹氾細 鐢叉柟瀵规彁渚涚殑鏈绋嬫湇鍔′韩鏈夊彉鏇存潈锛屽寘鎷絾涓嶉檺浜庯細 1.鐢叉柟鏈夌敱浜庡巻骞存暀鏉愬彉鏇淬€佸笀璧勬洿鎹㈢瓑鍘熷洜锛岃皟鏁存瘡骞磋棰戝唴瀹归暱鐭殑鏉冨埄锛?/p> 2.鐢叉柟鏈夋牴鎹湰鍗忚绗竴鏉$锛堜簩锛夛紙涓夛級娆剧殑绾﹀畾灏嗚绋嬪唴瀹硅繘琛屼笅绾垮鐞嗙殑鏉冨埄锛屼箼鏂瑰湪鐢叉柟鐩稿叧缃戠珯鎴栧簲鐢紙绋嬪簭锛夌瓑濯掍粙涓婂涔犺褰曞皢涓嶄簣淇濈暀锛?/p> 3.鐢叉柟鏈夎缃垨鑰呭彉鏇磋绋嬫巿璇炬椂闂淬€佹巿璇炬暀甯堢殑鏉冨埄銆?/p> 鈻插煿璁満鏋勫彲浠ュ崟鏂归潰鍙樻洿璇剧▼鍐呭鍜屾暀甯堛€?/p> 璇ユ湇鍔″崗璁弗鏍兼寜鐓ф硶寰嬭姹傝繘琛岀害瀹氾紝骞朵笉瀛樺湪鍑忓皯鎶ヨ€冨鍛樺悎娉曟潈鐩婄殑鎯呭喌銆傘€婃皯娉曞吀銆嬬浜旂櫨鍥涘崄涓夋潯瑙勫畾锛屽綋浜嬩汉鍗忓晢涓€鑷达紝鍙互鍙樻洿鍚堝悓銆傚叾绔嬫硶鏈剰鍦ㄤ簬锛岀淮鎶ゅ悎鍚屽弻鏂规牴鏈笂鐨勬潈鍒╀箟鍔°€傝€屻€婃湇鍔″崗璁€嬬浜屾潯绗笁娆句箣鎵€浠ヤ綔鍑鸿繖绉嶇害瀹氾紝鏄牴鎹瘡骞寸爺绌剁敓鑰冭瘯澶х翰鍜屼晶閲嶇偣鐨勫彉鍖栵紝渚夸簬鍏徃鏁欑爺閮ㄩ棬璋冩暣鐩稿簲璇剧▼锛岃揪鍒版椂鏃舵弧瓒宠€冭瘯闇€瑕佺殑鐩殑锛屽苟闈炴槸鍑忓皯瀛﹀憳鐨勫悎娉曟潈鐩娿€?/p>涓浗娑堣垂鑰呭崗浼氬緥甯堝洟寰嬪笀鑺︿簯璁や负锛?/strong> 灏辨暀鑲插煿璁湇鍔¤€岃█锛屽笀璧勩€佽璇惧唴瀹广€佹椂闀跨瓑锛岃繖浜涢兘鏄悎鍚岀殑閲嶈鍐呭锛屾秷璐硅€呭彲鑳藉氨鏄啿鐫€鏌愪綅鍚嶅笀锛屾垨鑰呮煇浜涜璇惧唴瀹癸紝鎵嶉€夋嫨璐拱杩欏浼佷笟鎻愪緵鐨勫煿璁湇鍔°€?/p> 銆婃皯娉曞吀銆嬬浜旂櫨鍥涘崄涓夋潯瑙勫畾锛?strong>鈥滃綋浜嬩汉鍗忓晢涓€鑷达紝鍙互鍙樻洿鍚堝悓銆傗€?/strong> 涔熷氨鏄锛岃鍙樻洿鍚堝悓鍐呭锛屽繀椤诲悎鍚屽弻鏂瑰崗鍟嗕竴鑷淬€備絾璇ユ潯娆剧殑绗笁娆锯€滅敳鏂规湁璁剧疆鎴栬€呭彉鏇磋绋嬫巿璇炬椂闂淬€佹巿璇炬暀甯堢殑鏉冨埄鈥濓紝瀹為檯涓婃槸璧嬩簣鐢叉柟缁忚惀鑰呮湭缁忓崗鍟嗗悓鎰忥紝鍗曟柟闈㈠彉鏇村悎鍚岀殑鏉冨埄锛岃€屼笖鍙樻洿鐨勮繕鏄绋嬨€佹巿璇炬椂闂淬€佹巿璇炬暀甯堣繖浜涗笌娑堣垂鑰呮湁閲嶅ぇ鍒╁鍏崇郴锛岃兘褰卞搷娑堣垂鑰呯殑閫夋嫨鐨勯噸瑕佸悎鍚屽唴瀹癸紝涓ラ噸渚电姱浜嗘秷璐硅€呯殑鍏钩鏉冿紝鏄剧劧鏄笉鍏钩鏍煎紡鏉℃銆?/p> 鉂?鍐嶅锛屸€滅鍟﹁€冪爺鈥濇湇鍔″崗璁€滈€€璐归噾棰濃€濋儴鍒嗙浜屾瑙勫畾锛?/strong> 濡備箼鏂规弧瓒虫湰鏉$锛堜竴锛夋绾﹀畾鐨勫叏閮ㄩ€€璐规潯浠讹紝搴斿綋鍦ㄦ湰娆¤€冭瘯鍒嗘暟鏌ヨ鏂瑰紡鍏竷涔嬫棩璧?5鏃ュ唴锛屼富鍔ㄨ仈绯荤敳鏂圭敵璇烽€€璐癸紝骞舵彁渚涙湰鏉$锛堜笁锛夋绾﹀畾鐨勯€€璐规潗鏂欍€備箼鏂规湭鍦ㄤ笂杩版湡闄愬唴鎸夌収鍗忚绾﹀畾鐨勬柟寮忕敵璇烽€€璐瑰垯瑙嗕负涔欐柟鏀惧純閫€璐圭敵璇枫€?p> 鑰屽湪鈥滈€€璐规椂闂粹€濇潯娆惧嵈瑙勫畾锛?/strong> 鈥滄牴鎹€婃秷璐硅€呮潈鐩婁繚鎶ゆ硶銆嬬瓑鏈夊叧娉曞緥瑙勫畾锛屽涔欐柟绗﹀悎鏈崗璁害瀹氱殑鍏ㄩ儴閫€璐规潯浠讹紝鐢叉柟鑷敹鍒颁箼鏂规彁渚涚殑鍏ㄩ儴閫€璐规潗鏂欏悗锛屽強鏃朵负涔欐柟鎵ц閫€璐规湇鍔°€傗€?/p> 鈻查€€璐规椂闂存潯娆捐瀹氳緝涓烘ā绯娿€?/p> 璇ュ叕鍙稿澶勭悊瀛﹀憳閫€璐规儏鍐垫湁瀹屾暣鐨勫鐞嗘祦绋嬶紝棣栧厛鐢卞鏈嶉儴闂ㄨ繘琛屽敭鍚庢湇鍔★紝涓€鑸被鍨嬬殑闂瀹屽叏鍙互鏍规嵁瀛﹀憳鐨勯渶姹傝В鍐崇殑銆?/p> 濡傜‘瀹為渶瑕侀€€娆撅紝浼氭湁涓撻棬鐨勫鏈嶈繘琛屽崗鍟嗭紝鎸夌浉搴旀瘮渚嬭繘琛岄€€娆俱€?strong>閫€璐硅繃绋嬩腑鍑虹幇绾犵悍涔熸槸涓嶅彲閬垮厤鐨勶紝鍏徃濮嬬粓绉瀬杩涜娌熼€氾紝灏藉彲鑳芥弧瓒冲鍛橀€€璐硅姹?/strong>銆?/p> 銆婃湇鍔″崗璁€嬬鍥涙潯绗簩娆撅紝鏄牴鎹疄闄呮儏鍐碉紝缁欐姤鑰冨鍛樼暀鍑轰簡15鏃ユ椂闂达紝瀵逛簬鏌ヨ鍒嗘暟銆佽仈绯诲敭鍚庢潵璇存槸鍚堢悊涓斿崄鍒嗗鏉剧殑銆傛棦鐣欑粰浜嗗鍛樺厖鍒嗙殑鎿嶄綔鏃堕棿锛屽悓鏃惰繕鑳芥彁閱掑鍛樺敖鏃╄浣胯嚜宸辩殑鏉冨埄銆?/p>涓浗娑堣垂鑰呭崗浼氬緥甯堝洟鎴愬憳銆佸寳浜競涓椈寰嬪笀浜嬪姟鎵€寰嬪笀鏉庢枌鍒欒涓猴細 鎶婅繖涓ゆ潯閫€璐规潯娆捐仈绯昏捣鏉ョ湅锛屾樉鐒跺娑堣垂鑰呮槸涓嶅叕骞崇殑銆?/p> 鈥滈€€璐归噾棰濃€濈浜屾鏄娑堣垂鑰呮彁鍑虹殑瑕佹眰锛岃绗﹀悎鎸囧畾鐨勯€€璐规潯浠讹紝鎻愪緵绾﹀畾鐨勯€€璐规潗鏂欙紝杩樻湁鍏蜂綋鏃堕棿鏈熼檺锛屽嵆鈥滄湰娆¤€冭瘯鍒嗘暟鏌ヨ鏂瑰紡鍏竷涔嬫棩璧?5鏃ュ唴鈥濓紝濡傛灉娌℃湁鍦ㄦ寚瀹氭湡闄愬唴鎸夌収鍗忚绾﹀畾鐨勬柟寮忕敵璇烽€€璐瑰垯瑙嗕负涔欐柟鏀惧純閫€璐圭敵璇枫€?/p> 浣嗘槸鍦ㄢ€滈€€璐规椂闂粹€濇潯娆撅紝鈥滅敳鏂硅嚜鏀跺埌涔欐柟鎻愪緵鐨勫叏閮ㄩ€€璐规潗鏂欏悗锛屽強鏃朵负涔欐柟鎵ц閫€璐规湇鍔♀€濓紝瀵圭粡钀ヨ€呴€€璐规椂闂寸殑瑕佹眰鏄€滃強鏃垛€濓紝杩欐槸涓€涓緢妯$硦鐨勬蹇点€傜粡钀ヨ€呬互鏍煎紡鏉℃鐨勫舰寮忥紝瑙勫畾浜嗘秷璐硅€呮彁鍑洪€€璐圭殑鏃堕棿锛岃繃鏈熷氨瑙嗕负鏀惧純锛屽嵈娌℃湁鏄庣‘鑷繁鐨勯€€璐规椂闂达紝鏄剧劧鏄笉鍏钩銆佷笉骞崇瓑鐨勩€傚鏋滃绛夌殑璇濓紝涔熷簲璇ヨ瀹?5澶╁唴蹇呴』涓烘秷璐硅€呮墽琛岄€€璐规湇鍔°€?/p> 鉂?鍏朵粬涓€浜涙潯娆句篃娑夊珜涓嶅钩绛夈€佷笉鍏钩锛屼緥濡傗€滈€€璐规潯浠垛€濅腑瑙勫畾锛?/strong> 鈥溾€︹€﹀洓鏄箼鏂逛笉杩濆弽鏈崗璁」涓嬬害瀹氱殑鍚勯」鍐呭銆傜患涓婃墍杩帮紝鐢蹭箼鍙屾柟鍗忓晢涓€鑷达紝涔欐柟椤绘弧瓒充笂杩版墍鏈夋潯浠讹紝鎵嶅彲鍚戠敳鏂圭敵璇烽€€娆撅紝濡備箼鏂逛笉婊¤冻涓婅堪閫€璐规潯浠讹紝鐢叉柟鏈夋潈鎷掔粷閫€璐逛笖鐢叉柟涓嶆壙鎷呬换浣曡繚绾﹁矗浠汇€傗€?/p> 鈻查€€璐规潯浠舵潯娆鹃檺鍒惰緝澶氥€?/p> 杩欎竴鏉℃鐨勮瀹氳繃浜庢ā绯婏紝瀹冭姹傛秷璐硅€呮病鏈夎繚鍙嶆暣涓湇鍔″崗璁殑鎵€鏈夌害瀹氾紝涓嶇杩欎簺绾﹀畾鏉℃鏄惁鍚堢悊锛屽彧瑕佹秷璐硅€呮湁杩濆弽锛岀粡钀ヨ€呭氨鍙互鎷掔粷閫€璐广€傝繖鏄庢樉鍔犻噸浜嗘秷璐硅€呰矗浠伙紝瀵规秷璐硅€呬笉鍏钩銆傘€婃皯娉曞吀銆嬬鍥涚櫨涔濆崄涓冩潯瑙勫畾锛氭湁涓嬪垪鎯呭舰涔嬩竴鐨勶紝璇ユ牸寮忔潯娆炬棤鏁堬細鈥︹€︼紙浜岋級鎻愪緵鏍煎紡鏉℃涓€鏂逛笉鍚堢悊鍦板厤闄ゆ垨鑰呭噺杞诲叾璐d换銆佸姞閲嶅鏂硅矗浠汇€侀檺鍒跺鏂逛富瑕佹潈鍒╋紱锛堜笁锛夋彁渚涙牸寮忔潯娆句竴鏂规帓闄ゅ鏂逛富瑕佹潈鍒┿€傛墍浠ワ紝璇ユ潯娆惧簲褰撹璁ゅ畾涓烘棤鏁堛€?p> 涓浗娑堣垂鑰呮姤鏂板獟浣撶紪杈戦儴鍑哄搧 鏉ユ簮/涓浗娑堣垂鑰呮姤路涓浗娑堣垂缃?/p> 璁拌€?浠婚渿瀹?/p> 缂栬緫/瑁磋幑 鐩戝埗/浣曟案楣?浠婚渿瀹?/p>

